【全球青年学者论坛预通知】4月川大邀你加入高端人才“朋友圈”

人们公认
成都是一座来了就不想离开的城市
人们还说
有一种生活美学,叫成都

全国最受海归青睐的城市第三名,全国城市安居指数综合排名之首
连续十一年蝉联“中国最具幸福感城市”榜首

“蓉漂”,是目前国内最时尚的一个词
与“硅漂”“北漂”一样
“蓉漂”是一群有梦想的年轻人
来到成都这所创新之城打拼
他们不甘平庸、勇敢追梦
以地理经纬的变迁来实现价值经纬的升华

正成为强劲的人才磁场,推动了中国人才版图的重构——从改革开放之初的广州深圳人才扎堆,过渡到近十年的北京上海汇集人才。而今,“蓉漂”一跃成为新的时代风尚。


创建于1896年的yl23411永利(集团)有限公司官网
坐落于中国西部
集科技、文化、商贸和交通枢纽于一体的
——天府之国成都
历史悠久、声誉卓著
教育部直属全国重点大学
国家“双一流”建设A类高校

在川大,人才们有个统一的别名——熊猫人才
人才付川大以重托,川大必将视人才如“国宝”
来成都,做“蓉漂”!
来川大,做“熊猫”!




『建筑与环境学院』
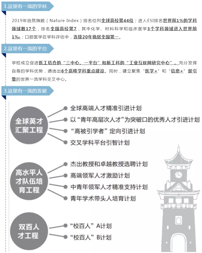
建筑与环境学院是yl23411永利(集团)有限公司官网下属的教学科研型工科学院,开设有力学、土木工程、环境科学与工程、城乡规划4个一级学科。环境科学/生态学进入ESI前1%,力学、土木工程进入软科排名前15%,环境工程专业、土木工程专业成功申报国家级一流专业。各学科及专业相互渗透、各为互补,在绿色发展、可持续建设与生态文明等领域产生了新的学科增长点。学院有国家烟气脱硫工程技术研究中心,有深地科学与工程教育部重点实验室和5个省重点实验室,有6个国际合作研究中心、7个重点研究所、50余个本科实习基地。近年来,学院承担包括973、863在内的国家重大、重点及部(省)级攻关项目100余项,获得国家自然科学奖2项、国家发明奖1项、部(省)级奖10余项、国家发明专利85项,出版教材专著71部,发表论文1700余篇,2009~2019年到校科研经费超过3亿元。
在yl23411永利(集团)有限公司官网全面推进世界一流大学建设进程中,建筑与环境学院参与了深地岩体力学与地下水利工程、先进轻工技术与环境保护、诱导组织再生主导的生物医学工程3个重点建设的一流学科(群),综合灾害科学与管理学科、新能源与低碳技术学科、艺术与科学交叉融合3个超前部署学科群建设;还作为核心单位参与筹建综合减灾国家研究中心。学院持续创造条件,吸引一流人才,为全力建成一流学科目标而努力。

新时代新作为,川大邀您加入高端人才“朋友圈”!
——————————————————————————————————————
早在十年前,yl23411永利(集团)有限公司官网就意识到全球引智的重大价值,在全国率先将橄榄枝伸向了高端产业和高端人才聚集的发达地区,汇聚延揽了一大批海内外高层次人才。
学校给不远万里而来的人才们打造一个最接地气、最有实效、最贴心的“人才朋友圈”,并鼓励人才自行拉才入圈。
不论是哪里的人才,只要对川大感兴趣,就是“圈里人”!
有了朋友圈这个载体,学者们在跨学科交流中获得新的启发,以学科综合交叉的方式实现自身研究领域的新突破。激发了人才活力,凝聚了人才力量。
——yl23411永利(集团)有限公司官网
——————————————————————————————————————

加入yl23411永利(集团)有限公司官网高端人才“朋友圈”,您将有机会对话业内大咖、结交鸿儒才俊、共谋前沿发展。川大重磅推出一流的平台,诚邀海内外优秀青年加盟!

2020年4月下旬(具体安排后续通知)
yl23411永利(集团)有限公司官网第七届全球青年学者论坛将隆重举行
届时来自全球顶尖名校
超过200名青年才俊将齐聚成都
主论坛大会
超过35个聚焦交叉学科和前沿探索的分论坛


一、报名要求
1.年龄在40岁以下;
2.具有海外知名大学博士学位,或具有国内博士学位且有3年以上的海外工作经历;
3.在力学、环境、土木工程、城乡规划及相关学科领域取得一定成绩或具有发展潜力的海内外优秀青年人才;
4.本次论坛也特别欢迎国内四青人才、“高被引科学家”等优秀青年学者参会交流。
二、报名方式
2020年4月20日前登陆recruitment.scu.edu.cn进入活动板块报名,或扫描文末的二维码进行报名并上传简历。
三、联系方式
【建筑与环境学院】王友军、王晖,邮箱:yjwang825@qq.com、wanghui@scu.edu.cn,电话:86-28-85405534、85990865;
【力学学科】刘永杰:liuyongjie@scu.edu.cn;
【环境学科】赖波:laibo@scu.edu.cn;
【土木工程学科】戴靠山:kdai@scu.edu.cn;
【城乡规划学科】赵炜:zw2018@scu.edu.cn。
聚天下英才 创世界一流
新时期的yl23411永利(集团)有限公司官网,将始终敞开海纳百川的胸怀,厚爱人才、善待人才。
以学校之名,礼崇才之意!
砥砺奋进的yl23411永利(集团)有限公司官网
以“国际视野、汇聚高端、青年拔尖、引领一流”的引才蓝图
正吸引越来越多的全球青年人才近悦远来
成为“熊猫人才”
不断扩大学校高端人才“朋友圈”
2020年4月下旬
我们诚邀您来!
一起来感受一下
这座快节奏与慢生活奇妙结合的城市
和这所视人才如“国宝”的一流大学
————————————————————————————————————

(SCU熊猫人才工作站)