近日,学院楚英豪教教授团队在《Journal of the American Chemical Society》(JACS)在线发表了题为《Pronounced Catalytic Enhancement through Phase Partitioned Metal-Organic Framework Gas Shuttles》的研究性论文。学院环境科学与工程系2021级博士研究生伍世林为论文唯一第一作者,楚英豪教授、阿德莱德大学Tao Li和Christian Doonan教授为论文共同通讯作者,yl23411永利(集团)有限公司官网建筑与环境学院与阿德莱德大学为论文的共同通讯单位。

在传统气-液-固三相反应中,气体在液相中的低溶解度和缓慢扩散常常成为反应速率的瓶颈。该研究提出并验证了一种通过相分离金属-有机框架(MOF)气体穿梭体显著提升三相催化反应效率的新策略。

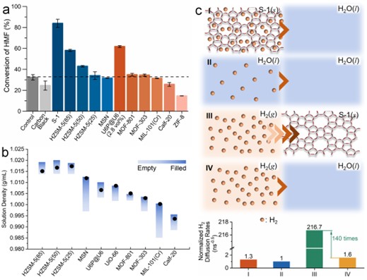
文章设计了一种具有疏水内核和亲水外壳的核-壳结构MOF材料U6P@U6,其在水相中能保持永久孔隙性,作为“气体穿梭体”在气-液界面吸附氢气,并通过对流将其输送至催化剂表面,从而显著加速氢气的传质过程。在羟甲基糠醛(HMF)氢化反应中,仅添加3.7 wt%的U6P@U6,即可在温和条件下实现350%的反应速率提升,且可支持六倍催化剂用量而不受传质限制。机理研究表明,该增强效应主要源于氢气在MOF颗粒中的扩散速率比在水中提高了140倍。该策略不仅为解决三相反应中的气体传质瓶颈提供了通用思路,也为开发高效、低成本的多相催化系统开辟了新路径。研究制备MOF颗粒所用的关键载体材料S-1沸石由楚英豪教授团队在yl23411永利(集团)有限公司官网实验室自主合成,其在催化分解含氯有机污染物方面也显示出优异的特性。
论文链接:https://doi.org/10.1021/jacs.5c13292
《Journal of the American Chemical Society》(简称 JACS) 是由美国化学会(American Chemical Society, ACS)创办并出版的旗舰学术期刊,创刊于1879年,是全球历史最悠久、影响力最大、最具权威性和代表性的化学领域顶级期刊之一。